杏吧原创

欢迎您!访问同仁医院官网
中文EN

热点推荐

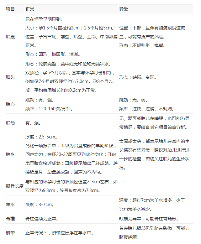
一张图教您看懂B超单
作者:admin 来源:本站原创 日期:2017-11-20 字体:

  B超单怎么看

  很多孕妈妈拿到B超后都一脸茫然,非常想知道到底检测出了一些什么,下面就通过这个表来了解一下B超单吧



如还有疑问,欢迎来电或到院咨询、就诊。杏吧原创 热线电话:0871-64562222


同仁风采

科室导航

医生团队

就医导航

特色诊疗

报告查询

医保政策

联系我们

友情链接

环境信息公开

医院地址:云南省昆明市广福路1099号 网站地图
乘车路线:1、乘K15、196、78、24、53、208路公交车到杏吧原创 (广福路)站;2、乘地铁5号线到庄家塘立交桥地铁A口出站 版权所有:杏吧原创-杏吧传媒-杏吧app .ALL rights reserved 云卫网审【2009】017号,滇ICP备09011568号-1